海南日报报业集团旗下媒体: 海南日报 | 南国都市报 | 南海网 | 南岛晚报 | 证券导报 | 法制时报 返回报网首页 |   版面导航
2016年09月02日 星期五      报料热线:966123
当前版: 011版 上一版   下一版 上一期   下一期 往期
上一篇    下一篇
放大 缩小 默认   
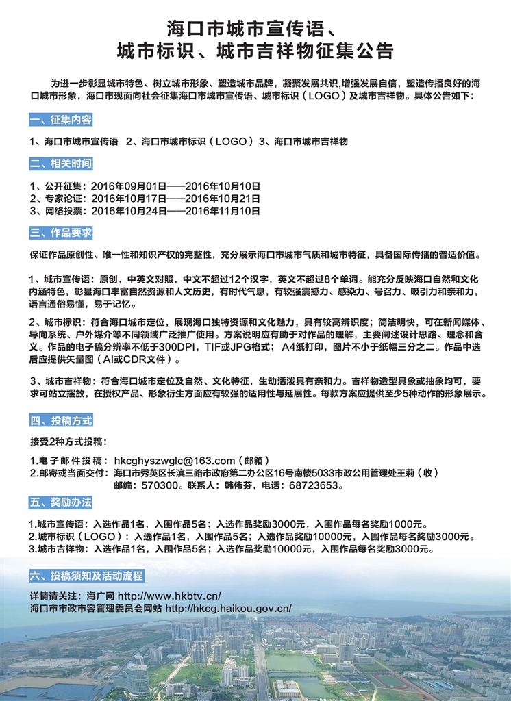
海口市城市宣传语、
城市标识、城市吉祥物征集公告
上一篇    下一篇
   第001版:头版
   第002版:海南新闻时政
   第003版:海南新闻综合
   第004版:海南新闻关注开学季
   第005版:海南新闻综合
   第006版:深读社会观察
   第007版:读+
   第008版:海南新闻综合
   第009版:专题
   第010版:西部旅游联盟·周刊
   第011版:海南新闻综合
   第012版:广告
   第013版:中国新闻
   第014版:中国新闻焦点
   第015版:大事件
   第016版:世界新闻综合
   第017版:体育新闻综合
   第018版:海南新闻文件
   第019版:金融周刊
   第020版:房产周刊
规划近期至2020年新建 17座立体人行过街设施
海口规划新建79座立体过街设施
陵水县委原常委、宣传部长 郑文秀被提起公诉
海口燃气公司原副总经理 朱建军受贿获刑
我省成品油价格 今日零时上调
2016年度海南省文化产业发展专项资金(第二批)拟资助项目的公示
海口市城市宣传语、 城市标识、城市吉祥物征集公告