海南日报报业集团旗下媒体:
海南日报
|
南国都市报
|
南海网
|
南岛晚报
|
证券导报
|
法制时报
|
海南农垦报
返回首页
2024年12月21日 星期六
报料热线:
966123
当前版: 011版
上一版
下一版
上一期
下一期
日
一
二
三
四
五
六
上一篇
下一篇
放大
缩小
默认
朗读
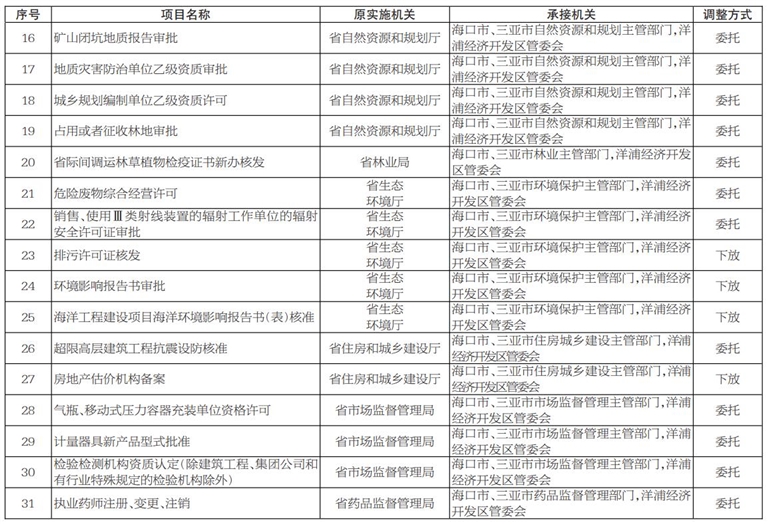
调整由海口市、三亚市、洋浦经济开发区实施的省级行政审批事项目录
(31项)
上一篇
下一篇
分享到
QQ空间
新浪微博
人人网
腾讯微博
豆瓣
0
第001版:头版
第002版:要闻
第003版:要闻
第004版:本省新闻
第005版:本省新闻
第006版:本省新闻 关注2024海南国际知识产权交易大会
第007版:本省新闻
第008版:新海垦
第009版:中国新闻
第010版:文化周刊
第011版:文件
第012版:广告
调整由海口市、三亚市、洋浦经济开发区实施的省级行政审批事项目录
调整由儋州市实施的省级管理权限目录
海南省人民政府修改《海南省人民政府关于将部分省级管理权限调整由儋州市实施的决定》等二件政府规章的决定
海南省人民政府令
海南省人民政府关于将部分省级管理权限调整由儋州市实施的决定
海南省人民政府关于将部分省级行政审批事项 调整由海口市、三亚市、洋浦经济开发区实施的决定